Regime de Exercícios Domiciliares
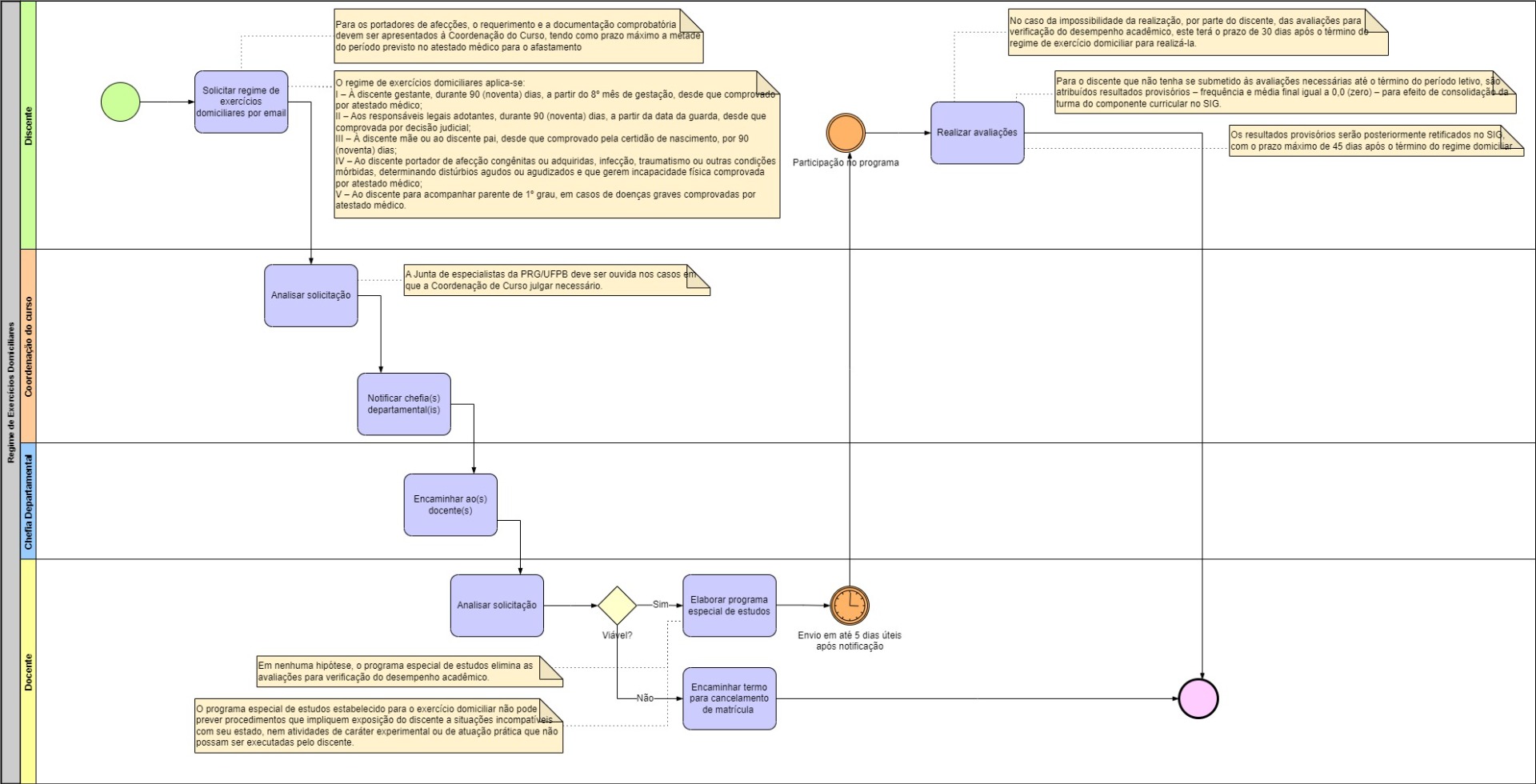
O regime de exercícios domiciliares corresponde ao tratamento excepcional de acordo com o Decreto-Lei nº1.044 de 21/10/69 e a Lei nº6.202 de 17/04/1975 [Art. 92]. O discente terá direito de utilizar de 15 (quinze) a 90 (noventa) dias letivos [Art. 92 §1º]. O período do regime de exercícios domiciliares deverá ser realizado no período letivo solicitado, de acordo com o calendário acadêmico [Art. 92 §4º]. O cumprimento do regime de exercícios domiciliares deverá ser contabilizado em dias corridos, inclusive nos casos que possam ultrapassar mais de um período letivo [Art. 92 §5º].
O programa especial de estudos domiciliares abrange a programação do componente curricular durante o período de afastamento no período letivo vigente, de acordo com o calendário acadêmico [Art. 94 §1º]. O regime de exercícios domiciliares não poderá ser aplicado para os componentes curriculares de estágio supervisionado ou de disciplinas predominantemente práticas [Art. 99]. Será assegurado o direito ao cancelamento da matrícula nos componentes curriculares citados, em qualquer época do período letivo [Art. 99 Parágrafo único].

