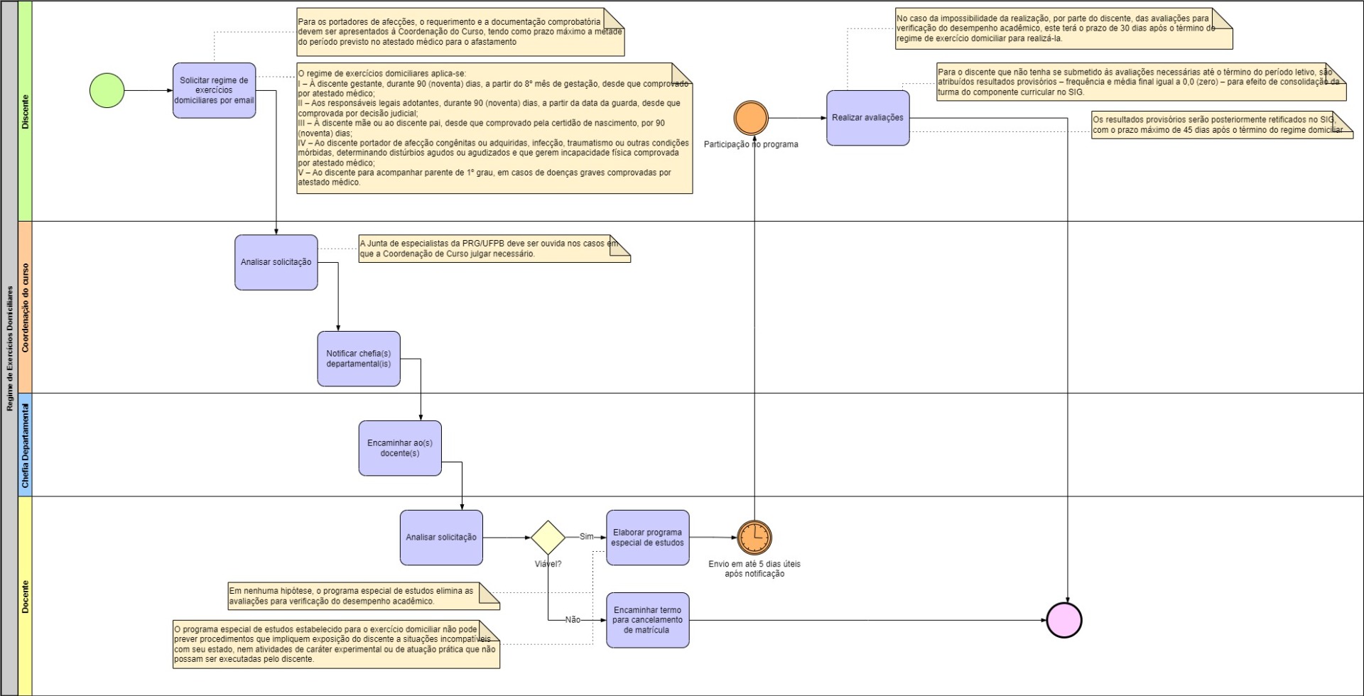
Página Inicial Processo - Regime de Exercícios Domiciliares.jpg