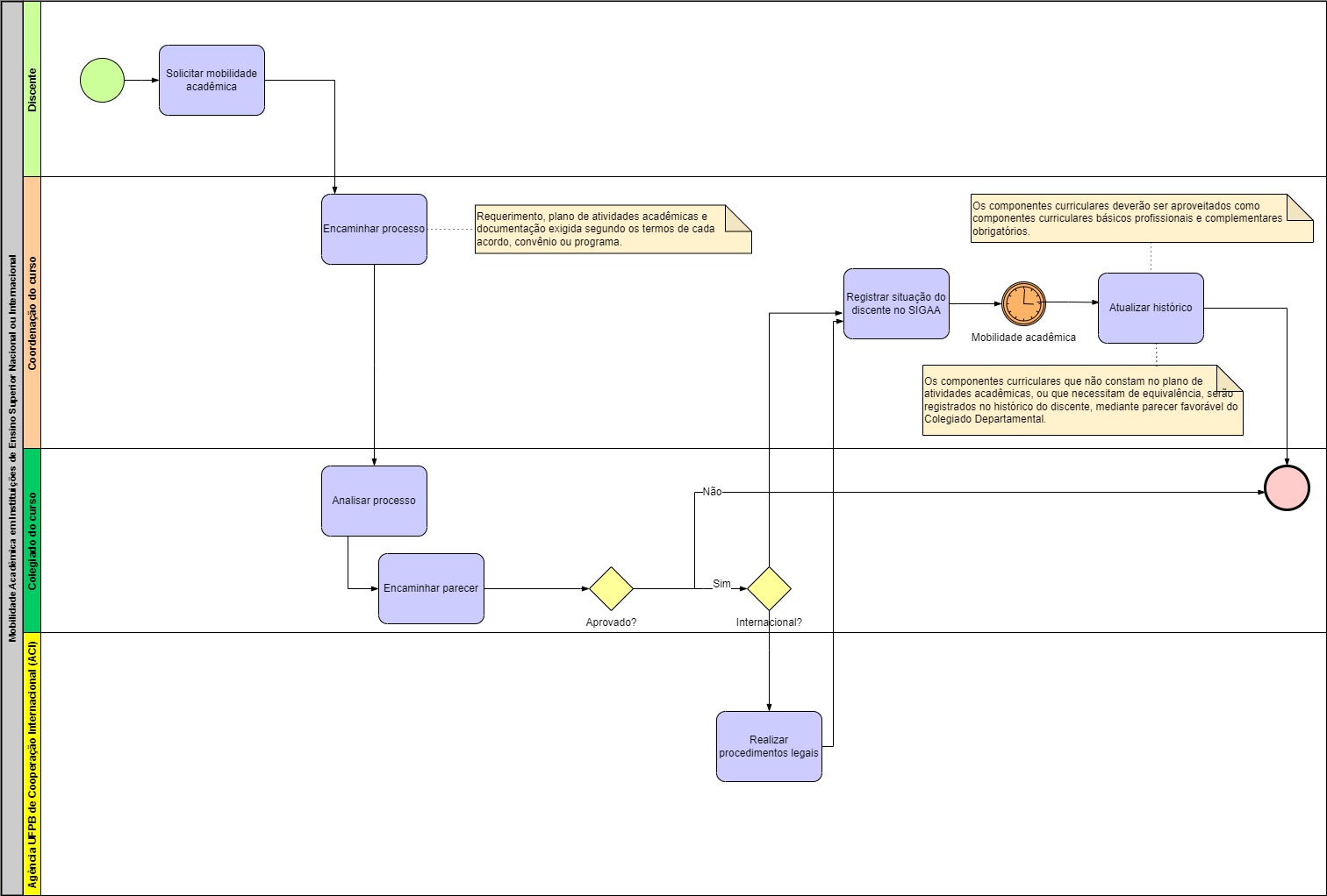
Página Inicial Processo - Mobilidade Acadêmica em IES Nacional ou Internacional.jpg