Ir para o conteúdo
1
Ir para o menu
2
Ir para a busca
3
Ir para o rodapé
4
Acessibilidade
Alto Contraste
Mapa do site
Portal do Governo Brasileiro
Atualize sua Barra de Governo
UNIVERSIDADE FEDERAL DA PARAÍBA - UFPB
SISTEMAS DE INFORMAÇÃO
Centro de Ciências Aplicadas e Educação - CCAE
Buscar no portal
Buscar no portal
Instagram
Facebook
YouTube
Contato
Webmail
Você está aqui:
Página Inicial
>
Contents
>
Imagens
>
Processos
>
Processo - Aproveitamento e dispensa de componentes curriculares
menu
Menu
Navegação
Desenvolvido por GWEB
Assuntos
Sobre o Curso
Quem Somos
Processos Acadêmicos
Identidade Visual
Mapa do Campus
Grupos de Pesquisa
Calendários
Horário
Tópicos Especiais
TCC
Estágio
Láurea Acadêmica
SiSU
ENADE
Egressos
conteúdo
Info
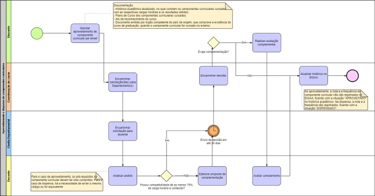
Processo - Aproveitamento e dispensa de componentes curriculares
Tweet
por
Adson
—
última modificação
22/11/2022 13h31
Clique para ver a imagem no tamanho completo…
—
Tamanho
: 147KB
Voltar para o topo